1月19日上午,“国家工程师奖”表彰大会在人民大会堂举行,81名个人被授予“国家卓越工程师”称号,50个团队被授予“国家卓越工程师团队”称号。足球比分app
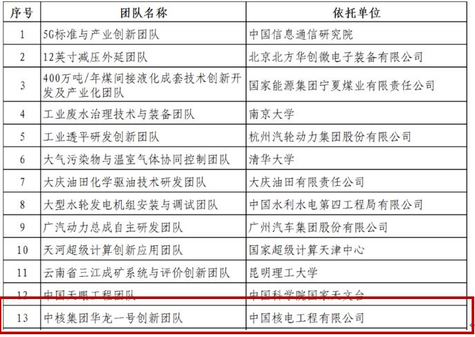
1977级化工机械杰出校友张富源所在团队“中核集团华龙一号创新团队”获评“国家卓越工程师团队”荣誉称号!

“国家工程师奖”由党和国家功勋荣誉表彰工作委员会组织评选。
张富源校友简介:

四川大学(原成都科技大学)1977级化工机械专业杰出校友、中核集团“华龙一号”蒸汽发生器总设计师。生于1955年9月,1982年从四川大学(原成都科技大学)毕业后,来到远离大都市的“909基地”报到,正式投身于祖国的核动力事业之中。先后参加了上海金山石化总厂450MW核热电厂供热堆初步设计,秦山二期及扩建工程设计,岭澳核电扩建工程设计等;作为总设计师,负责完成了福清核电1号、2号、3号和4号机组,方家山核电厂机组等。也是影视剧《许你万家灯火》中钟大功的原型。
高敏 撰稿
来源:《中国日报》官方公众号
审核:李德富
2024年1月22日